SIIFIC - Purposeful Capital Powerful Change
SIIFIC
JP EN
  • IMPACT
    • THESIS
    • REPORTS & DISCLOSURES
  • PORTFOLIO
  • ABOUT
    • COMPANY
    • TEAM
    • PERSPECTIVES
  • NEWS
  • NEWSLETTER
  • CONTACT
  1. HOME
  2. >
  3. NEWS NEWS
  • ALL (42)
  • INVESTMENT (19)
  • EVENT (3)
  • SIIFIC NEWS (4)
  • BLOGS (23)
Select Category:
  • ALL (42)
  • INVESTMENT (19)
  • EVENT (3)
  • SIIFIC NEWS (4)
  • BLOGS (23)
SIIFIC Wellness Fund Raises ¥1.5 Billion from SME Support, Japan bringing total fund size to over ¥3 Billion
Mar 18, 2024 INVESTMENT

SIIFIC Wellness Fund Raises ¥1.5 Billion from SME Support, Japan bringing total fund size to over ¥3 Billion

Partnering with J-Pharma: Unleashing SLC Transporters
Oct 5, 2023 INVESTMENT

Partnering with J-Pharma: Unleashing SLC Transporters

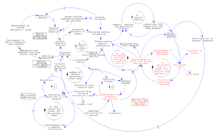
System Mapping: J PHARMA
Oct 5, 2023 BLOGS

System Mapping: J PHARMA

SIIFIC Wellness Fund: Fostering Wellness Equity through Impact Investing and Catalyzing System Transformation within the Wellness Sector
Sep 1, 2023 BLOGS

SIIFIC Wellness Fund: Fostering Wellness Equity through Impact Investing and Catalyzing System Transformation within the Wellness Sector

Committing to Japan Impact-driven Financing Initiative
Aug 1, 2023 INVESTMENT

Committing to Japan Impact-driven Financing Initiative

SIIF Launches SIIF Impact Capital, Inc. and Inaugural Impact Investing Fund in Wellness Sector.
Aug 1, 2023 INVESTMENT

SIIF Launches SIIF Impact Capital, Inc. and Inaugural Impact Investing Fund in Wellness Sector.

Posts pagination

Previous 1 2 3 4

Read our Newsletter

Create positive system
change together

Find our Reports
& Disclosures
Contact us
SIIFIC Purposeful Capital Powerful Change Follow us on Substack
JP EN
IMPACT THESIS REPORTS & DISCLOSURES
PORTFOLIO
ABOUT COMPANY TEAM PERSPECTIVES
NEWS
NEWSLETTER
CONTACT

© SIIF Impact Capital, Inc.

PRIVACY POLICY